Quem somos

Missão, Visão e Valores
Missão

A missão da CARRIS é a prestação do serviço de transporte público urbano de superfície de passageiros, orientada por critérios de Sustentabilidade, contribuindo para um desenvolvimento que atenda às necessidades do presente sem comprometer a possibilidade das gerações futuras satisfazerem as suas próprias necessidades.

Visão

A CARRIS assume, de forma consciente, a sua responsabilidade como agente económico e social que atua no domínio da mobilidade urbana, contribuindo para o desenvolvimento e sustentabilidade de Lisboa e da sua área metropolitana, ajustando a sua atividade às necessidades do mercado, otimizando a utilização dos recursos com vista ao aumento da sua eficiência empresarial e à permanente melhoria da qualidade do serviço que presta.

Valores

Os nossos valores representam a atitude com que definimos a nossa visão e alcançamos a nossa missão.

Assente especialmente num desempenho eficiente e na prestação de um serviço de transporte cómodo e regular.

Oferta de um serviço que satisfaça as necessidades e expetativas dos Clientes, contribuindo para uma mobilidade sustentável.

Procura e partilha permanente de novas soluções para responder aos desafios diários no âmbito dos transportes, valorizando o espírito inovador e a iniciativa individual na definição de novos métodos de trabalho, abordagens e metodologias potenciadoras da produtividade.

Desempenho eficaz com elevados níveis de profissionalismo e de competência, assumindo a responsabilidade das decisões, a nível individual e organizacional e cumprindo os compromissos com os Clientes, Colaboradores e outras Partes Interessadas.

Contributo para a mobilidade sustentável, desenvolvendo a atividade sem comprometer o futuro e melhorando continuamente o serviço, respeitando a sociedade e o ambiente, privilegiando ainda a sua sustentabilidade económica.

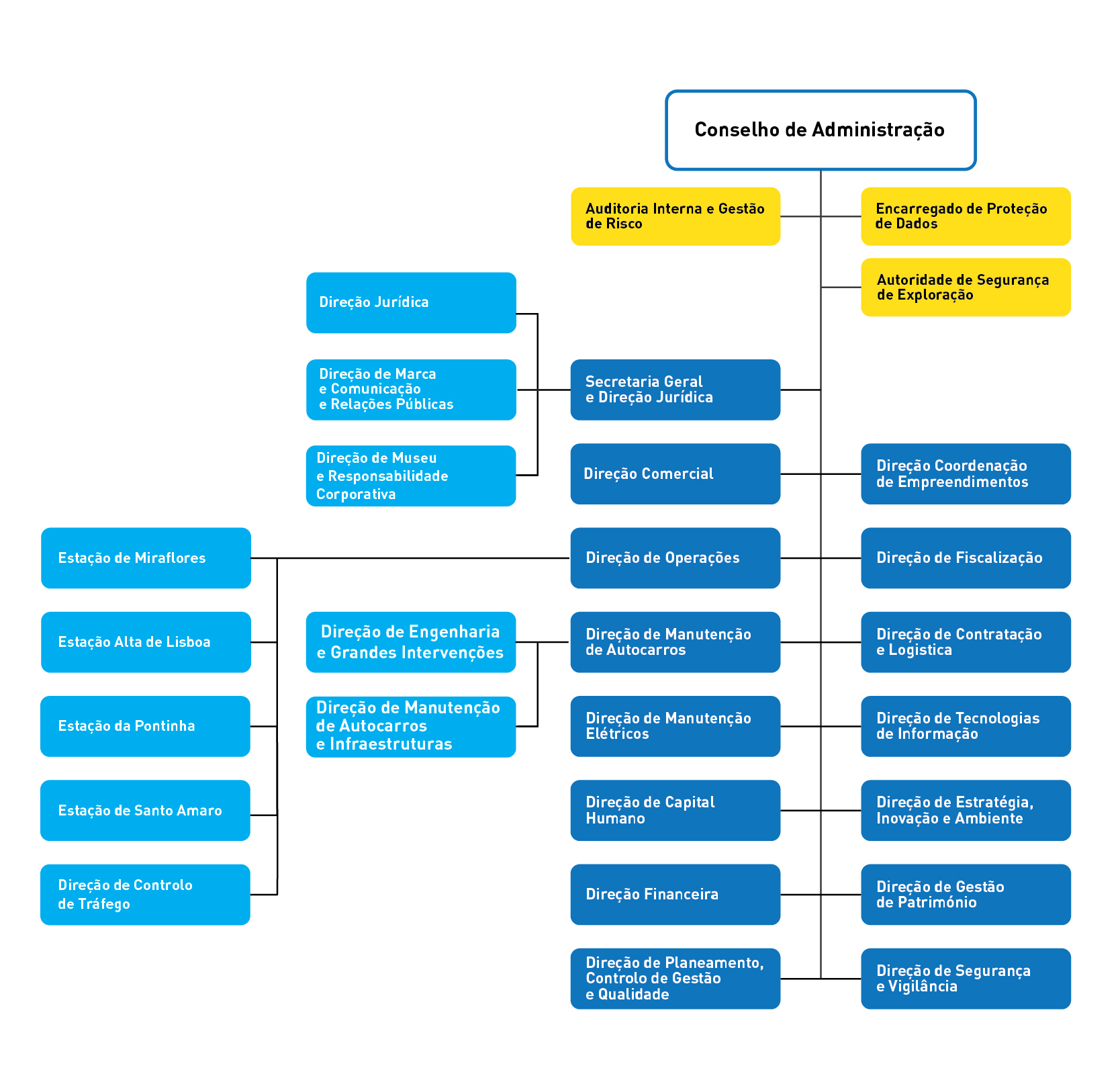
Conselho de Administração

Presidente

  • Rui Pedro Gaspar Lopo

Vice-Presidente

  • Ana Paula Domingos Carioca

Vice-Presidente

  • Francisco Manuel Cardoso Marta Pinto Machado

Vogal

  • Mariana de Sousa Costa

Vogal não executiva

  • Teresa Mafalda Andrade do Passo de Sousa

Presidente Rita Soares Cruz

Vogal Miguel Saldanha Alvim

Vogal Mónica Sabrosa

Vogal Suplente Nuno Pombo

Presidente

  • Helena Paula Alves Pires Coelho

Vice-presidente

  • Pedro Miguel Costa Bandeira Brito Dinis

Secretário

  • José Miguel Rosado Pereira Bibe

ROC BDO & Associados, SROC, Lda.   

Empresas participadas

 

Empresa especialista em mobilidade turística, no âmbito nacional.

Designação Social: Carristur – Inovação em Transportes Urbanos e Regionais, Sociedade Unipessoal, Lda 

Capital: 100% detido pela Carris – Companhia Carris de Ferro de Lisboa, SA

Início de atividade: 1998

Área de atividade: Turismo urbano.

Website: https://carristur.pt/

 

Designação Social: Carrisbus – Manutenção, Reparação e Transportes, S.A.

Capital: 100% detido pela Carris – Companhia Carris de Ferro de Lisboa, SA. 

Início de atividade: 2005

Área de atividade: Manutenção e reparação de veículos pesados de passageiros, bem como de carros elétricos.

Website: http://www.carrisbus.pt/

 

Designação Social: Publicarris - Publicidade na Companhia Carris de Ferro de Lisboa, S.A.

Capital: 45 % detido pela Carris S.A e 55% detido pela MOP – Media Outdoor Portugal

Início de atividade: 1993

Área de atividade: Exploração publicitária de meios nos veículos e espaços Carris.

 

Empresa especialista em soluções informáticas avançadas para a gestão e otimização de sistemas de transportes e geração automática de informação ao público.

Designação Social: OPT, Optimização e Planeamento de Transportes, S.A

Capital: 7 % detido pela Carris S.A

Início de atividade: 1992

Área de atividade: Gestão operacional do transporte coletivo urbano.

Entidades a que nos associamos

ADFERSIT – Associação Portuguesa para o Desenvolvimento do Transporte Ferroviário

Associação Auditoria Interna - IPAI

Associação Histórica das Casas Antigas

AMOLIS

APCE – Associação Portuguesa de Comunicação de Empresa

Associação Portuguesa DPO – data Protection Officer

APMI - Associação Portuguesa de Manutenção Industrial

APQ – Associação Portuguesa para a Qualidade

APSEI – Associação Portuguesa de Segurança

SGI CEEP Portugal – Serviços de Interesse Geral

Calypso Networks Association

ELITE

European Institute of Technology - Urban Mobility (projeto ARISE)

GASNAM – Associação Ibérica de Gás Natural para a Mobilidade

GRACE – Grupo de Reflexão e Apoio à Cidadania Empresarial

IBBG

IPQ – Instituto Português da Qualidade

ITS Portugal – Associação Portuguesa Promoção de Sistemas e Serviços Inteligentes de Transportes

LISBOA E-NOVA – Agência Municipal de Energia e Ambiente

Plataforma Ferroviária Portuguesa

UCCLA

UITP – União Internacional de Transportes Públicos