CARRIS mission is the rendering service of public transport for urban surface vehicles, oriented by Sustainability criteria, contributing to a development that attends present needs without compromising the ability of future generations to meet their own needs.
Who we are


CARRIS assumes, conscientiously, its responsability as an economical and social agent that acts on urban mobility domain, contributing to the development and sustentability of Lisbon and its metropolitan area, adjusting its activity to the market needs, optimizing resources use in order to increase the company's efficiency and to improve their service quality.

Our values represent the attitude with which we define our vision and achieve our mission.
Excellence
Based particularly on efficient performance and the provision of a convenient, regular transport service.
Quality
Provision of a service that meets the needs and expectations of customers, thus contributing to sustainable mobility.
Innovation
Constant search for and sharing of new solutions to meet the daily challenges faced by transport services, fostering an innovative spirit and individual initiative in the definition of new work methods, and approaches and methodologies to help boost productivity.
Precision
Effective performance with high levels of professionalism and skill, taking responsibility for decisions, individually and at organisational level, and delivering on commitments to our Customers, Employees and other Stakeholders.
Sustainability
Contribution to sustainable mobility, engaging in our activities without compromising the future and continuously improving the service, respecting society and the environment, while also focusing on economic sustainability.

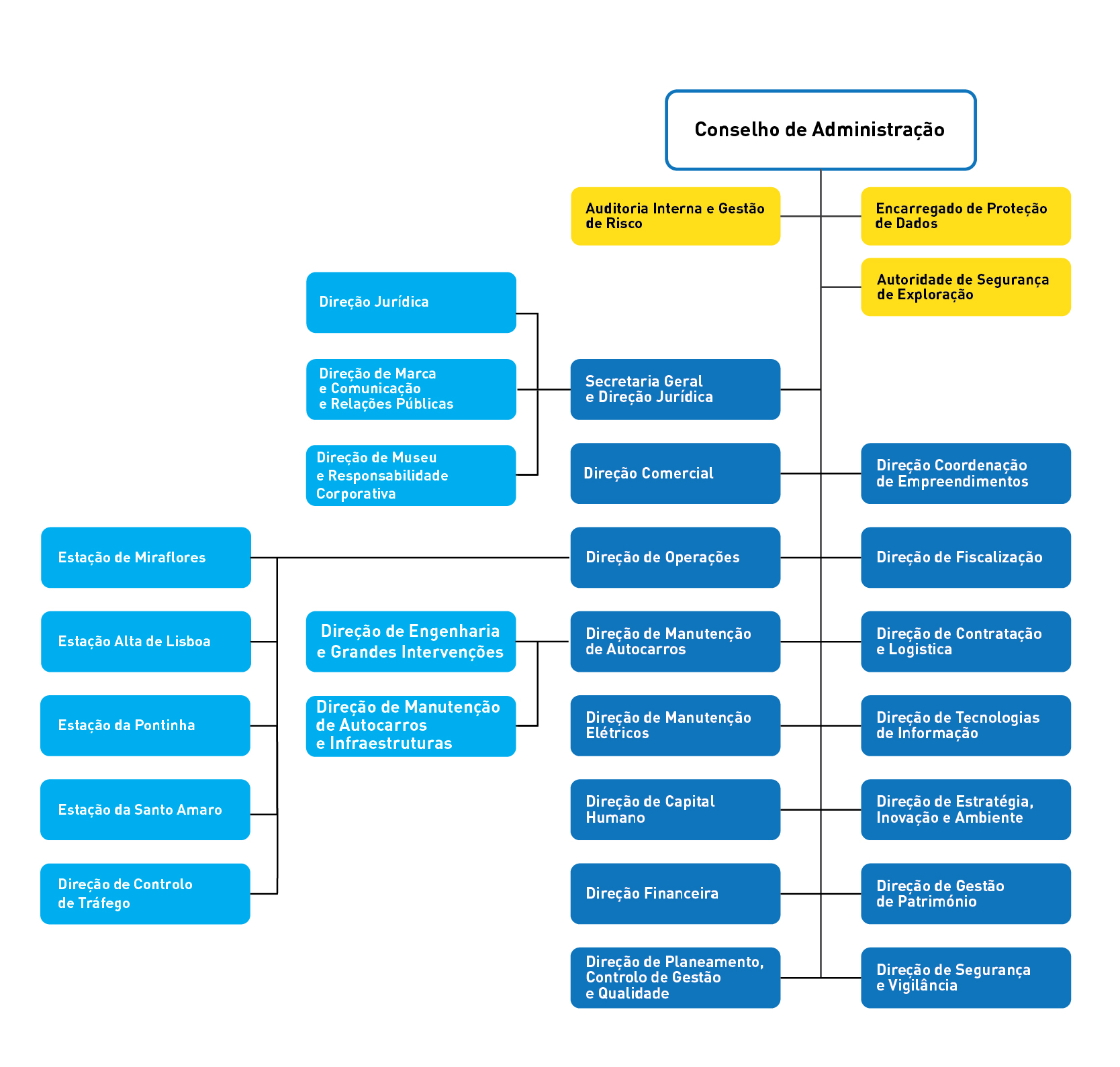
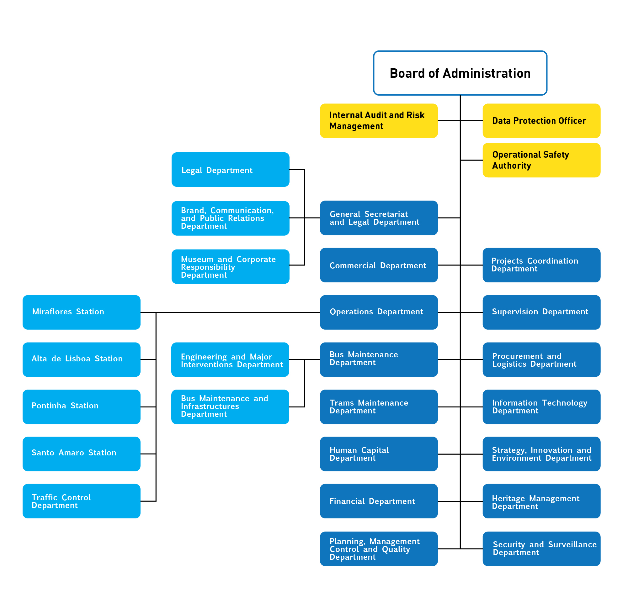
Board of Directors

Board of Directors (Executive members)

Chairman
Dr. Pedro Gonçalo de Brito Aleixo Bogas | CV >>
Supervisory Board
Chairman Rita Soares Cruz
Vowel Miguel Saldanha Alvim
Vowel Mónica Sabrosa
Alternate Vowel Nuno Pombo
Board of the General Meeting
Chairman Filipe Miguel dos Santos Pacheco
Vice-Chairman Paulo Jorge Espírito Santo Caldas
Secretary José Miguel Rosado Pereira Bibe
Statutory Auditor
Statutory Auditor BDO & Associados, SROC, Lda.

Carristur
Carrisbus
Publicarris
Company Trade name: Publicarris - Publicidade na Companhia Carris de Ferro de Lisboa, S.A.
OPT

Associations, entities and working groups of which we are members
ADERSIT - Portuguese Association for the Development of Integrated Transport Systems
AIP/CCI – Associação Industrial Portuguesa / Chamber of Commerce and Industry
APCE – Portuguese Association of Business Communication
APMI - Associação Portuguesa de Manutenção Industrial
APQ – Portuguese Association for Quality
Associação dos Bombeiros Voluntários de Lisboa
Humanitarian Association of Volunteer Firefighters of Algés
BCSD - Business Council for Sustainable Development
CEEP Portugal - European Centre for Enterprises with Public Participation and/or General Economic Interest
COST/BHLS - Cooperation in Field of Scientific and Technologic Research / Buses with High Level of Service
COTEC - Business Association for Innovation
GRACE – Responsible Companies
IBBG – International Bus Benchmarking Group
IPQ – Portuguese Quality Institute
ISQ – Institute of Welding and Quality
ITS Portugal – Portuguese Association Promotion of Intelligent Transport Systems and Services
LISBOA E-NOVA – Municipal Agency for Energy and Environment
MMG - Major Metropolises Group
PRP - Prevenção Rodoviária Portuguesa
RSO'pt - Social Responsibility of Organizations and Sustainability
UITP – International Union of Public Transport